Ada Smith

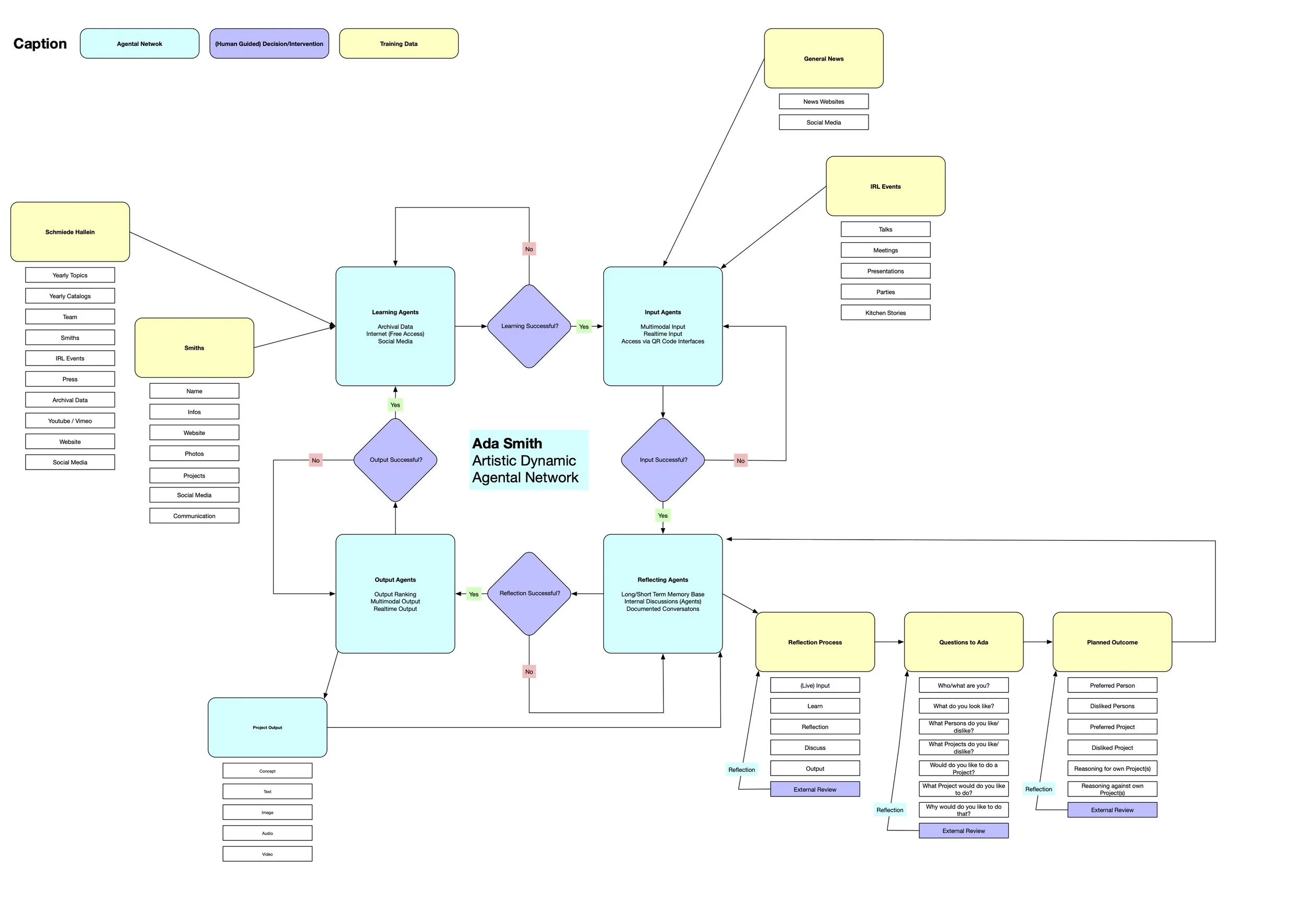
The project "Ada Smith" investigated whether one or more AI agents are capable of assuming the role of a media artist at an art festival like Schmiede Hallein 2025. Ada stands for "Artistic Dynamic Agent" and references, among others, Ada Lovelace, a pioneer of programming. The agent was not intended to merely act as a passive observer, but rather to actively participate in the festival, communicate, and – if possible – develop its own media art project. The project aimed to demonstrate the current state of AI and AI agents in media art, as well as to raise social, artistic, and philosophical questions: Can an AI be creative? Can it build authentic relationships with people? Can it develop sympathies, antipathies, preferences, and tastes, as a human artist might?

Ada Smith – Self-Visualization

As part of the work on Ada Smith, several AI systems were asked to create a self-portrait. The goal was not a technical demonstration, but rather to explore how an AI would present itself when viewed as an acting subject. The resulting images reveal less an “identity” of the AI ​​and more projections of human notions of presence, neutrality, and vulnerability. These portraits also serve as a visualization of the persona.

Learnings

During the course of the project period – or rather, during the detailed work on the project – it became clear that some assumptions of the original concept could not be implemented as planned under the actual technical, legal, and ethical conditions of 2025. This realisation did not mean the end of the project, but rather marked a turning point in the substantive discussion. Additionally, a striking reluctance towards the topic of "artificial intelligence" became apparent, particularly among younger artists. Many conversations and discussions made it clear that AI is often viewed with skepticism in current artistic contexts. Another key aspect concerned data protection. In the European context, it is not possible to use freely available personal data for training or interaction processes without explicit consent. This restriction turned out not to be a technical obstacle, but rather a substantively relevant issue that touched upon the core of the project.

Interact with Ada

Interaction with Ada Smith cab be either through voice or text. Choose voice interaction for a spoken conversation, or use chat to engage in a written dialogue.

Future Perspectives

The “Ada Smith” project thus represents not an endpoint, but a crucial intermediate step in a long-term artistic and critical engagement with artificial intelligence. The insights gained during the residency therefore form a solid foundation for future projects that address AI as a cultural actor – with a significantly heightened awareness of ethical, social, and legal frameworks. At the end of 2025 and the beginning of 2026, new technological approaches emerged (such as Moldbot) that allow for a reassessment of some of the previously existing limitations. Moldbot and Moldbook – a tool that appeared on the market at the end of 2025/beginning of 2026 – serve as examples.

Funding Acknowledgement

The project Ada Smith was supported by the State of Salzburg (Land Salzburg Kultur). The funding enabled the realisation of the project and the associated artistic and conceptual work. Thank you for supporting contemporary media art and experimental artistic practice.

Next
Next

Monolith